快捷导航/Navigation
推荐阅读/Recommend
  • 南安宝锋电子五一志闽休闲游

    5月1日,微拓企管携手南安宝锋电子有限公司的全体管理层及家属,在美丽的安溪...

  • 湖里区五缘湾实验小学一年级春游

    4月10日,微拓企管携手湖里区五缘湾实验小学一年级的350名小朋友在美丽的...

  • 职业经理人沙盘演练课程

    职业经理人沙盘演练课程,带给你的团队不一样的体验。 课程概述: 沙盘课程让...

  • 热门资讯/Popular
    联系我们/Contact
  • 联系人:微拓企管
  • 手机号:0592-6213372
  • 电  话:15359261331
  • 传  真:0592-6213372
  • 地  址:中国·厦门市集美区中铁海新大厦
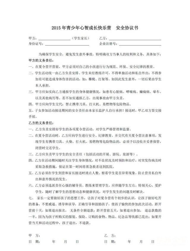
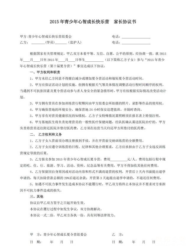
  • 您当前位置: 主页 > 夏令营 > 家长协议书

    家长协议书

    作者:admin / 来源: / 发布时间:2015-05-05